This is an old revision of the document!
ギアシティの車体ベース/ボディ作成ガイド
使用したもの
インストール
Bforartist または Blender をダウンロードしてインストールします。
Ogre コマンドラインツールをダウンロードしてインストールします。これには Ogretoolsxmlconverter.exe と meshmagick.exe が含まれます。
blender2ogre 0.66 をダウンロードします。
blender2ogre を Bforartist の /scripts/addons フォルダに解凍します。
Bforartist または Blender を開きます
設定を開きます
Ogreを検索してチェックボックスをクリックします

次に、Bforartistツールバーの上部にあるOgre UIを切り替えます。

シーンに移動し、「Ogre Config File」までスクロールして、OgretoolsXmlConverter.exe と meshmagick.exe の場所を入力します

次に、設定ファイルを更新します

Blender2ogre の設定に関する追加チュートリアルは こちらをご覧ください。
シェイプキーイング
まず、3D オブジェクトを作成またはインポートし、ピボットポイントをモデルの下部中央に設定する必要があります。これにより、ゲーム内で車両のベースにミラーリングされたオブジェクトがどのように表示されるかが決まります。

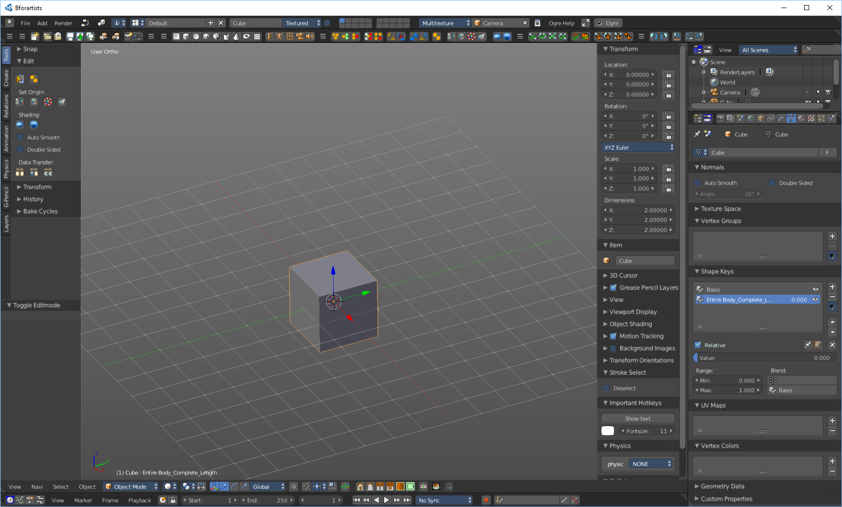
次に、「データオブジェクト」タブをクリックします

シェイプキーまでスクロールして「+」を押します。

もう一度「+」を押すと、最初のシェイプキーが作成されます。

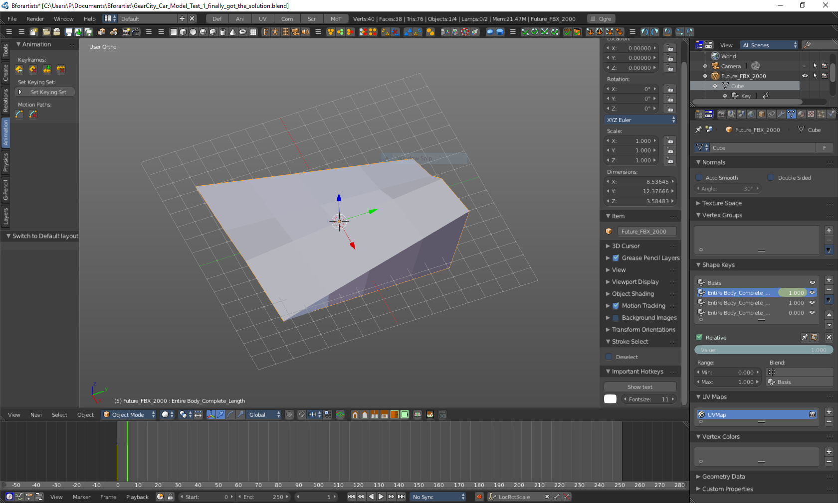
シェイプキーの名前を「ボディ全体の長さEntire Body_Complete_Length」に変更します(引用符は含めないでください)

シェイプキーが選択されたまま、編集モードに切り替えます。

3Dオブジェクトを好きなだけ変更します(このシェイプキーは「ボディ全体の長さEntire Body_Complete_Length」は、少なくとももっと長くするようにしてください)

オブジェクトモードに戻り、値スライダーを上下に動かします。ご覧のとおり、オブジェクトは編集モードで作成したものへと変化しています。コンピュータグラフィックスではこれを「モーフィング」と呼び、これらのシェイプキーモデルは「モーフ」と呼ばれることもあります。

シェイプキー処理を少なくともあと2回繰り返します。1つには「ボディ全体の幅Entire Body_Complete_Width」、もう1つには「ボディ全体の高さEntire Body_Complete_Height」という名前を付けます。名前の通り、一方のシェイプキーで幅を変更し、もう一方のシェイプキーで高さを変更します。他のシェイプキーを追加することもできますが、ゲームの動作に必要なのは「ボディ全体の長さEntire Body_Complete_Length」、「ボディ全体の幅Entire Body_Complete_Width」、「ボディ全体の高さEntire Body_Complete_Height」のみです。

寸法を忘れずに覚えておきましょう。GearCity の開発者である Eric B. 氏によると、「Blender のユニットサイズが 1Unit = 1CM になるように設定されていることを確認してください。少なくとも、ゲーム内でモデルのサイズをテストしてみてください。車両の物理的な寸法はメッシュユニットに基づいています。」とのことです。また、モデルのサイズが適切でない場合は、拡大縮小することができます。スケールを適用することを忘れないでください!

YouTubeで見つけた、非常に分かりやすいシェイプキーのチュートリアルへのリンクです:
https://www.youtube.com/watch?v=OITWiN8Dplo
アニメーション
3Dモデルをゲームに組み込むには、各シェイプキーにキーフレームアニメーションを作成する必要があります。
画面下部に移動し、下部の2つのツールバーの間にカーソルを置きます。ドラッグアイコンが表示されたら、上に引き上げます。タイムラインが表示されるはずです。次に、目的のシェイプキーを選択します。

キーフレームを作成するには、まず画面下部にあるキーの形をしたボタンを押します。次に、その横にあるタブをクリックするとリストが表示されます。「LocRotScale」を選択します。フレームが0であることを確認してください。次に、シェイプキータブにマウスを合わせた状態でキーボードの「I」キーを押します。シェイプキータブにマウスを合わせていないとキーが認識されません。これにより、選択したシェイプキーの値スライダーが黄色に変わります。タイムラインにも黄色のマークが表示されます。これが最初のキーフレームです。

次にフレーム5に移動し、値スライダーを100まで上げて、もう一度「I」キーを押します。

フレーム15でも同じ操作を行いますが、値スライダーを0に戻します。シェイプキータブにマウスポインターを置いていることを確認してください。

アニメーションレイアウトに切り替えます

アニメーションレイアウトに入ったら、NLEボタンをクリックします

下矢印ボタンを押します

アニメーションの名前を変更します

その後、アニメーションレイアウトを並べ替え、アニメーションを NLE (Nonlinear Editor) で編集して、注文どおりに表示されるようにします。

デフォルトのレイアウトに戻します
サブメッシュの作成
サブメッシュは、ゲーム内でモデルに使用できるマテリアル(シェーダー)を指定します。サブメッシュを作成しないと、ゲーム内で車のベースがペイントできず、白のままになってしまうため、作成は重要です。例を以下に示します:
まずマテリアルを開き、下の画像のようにマテリアルを作成します。そして名前を変更します。Steamユーザーのmrx_ua氏によると、「ゲーム内のサブメッシュに使用できる名前は、[すべて](任意のシェーダーを使用できます)、[ボディ]、[ガラス]、[レザー]、[金属]です。」これらの名前は、モデルで使用できるマテリアル(ペイントやシェーダーなど)の種類を指定します。ただし、[すべて]の使用は避けてください。ゲーム内でグラフィックに問題が発生する可能性があるためです。

上の画像のように、複数のサブメッシュを作成できます。ほとんどの3Dプログラムでは、これらはマテリアルと呼ばれます。サブメッシュが1つしかない場合、車のベースには1つのマテリアルまたはシェーダーのみが適用されます。サブメッシュをさらに作成すると、車のベースに他のマテリアルやシェーダーを適用できます。下の図のように、これを正しく機能させるには、編集モードに切り替えて、メッシュ上でマテリアルを適用したい領域を選択する必要があります。その後、マテリアルタブの「割り当て」ボタンを押してください。

エクスポート
Bforartist ツールバーの最上部にある「ファイル」タブを開き、「エクスポート」を見つけます。「エクスポート」で Ogre3D を選択します。

新しいウィンドウが表示されます。左隅にエクスポート設定がありますので、変更が必要な項目がないか確認してください。

モデルをエクスポートするディレクトリ/フォルダに移動し、ファイル名が正しいことを確認してください。「Ogre をエクスポート」ボタンを押してください。

選択したディレクトリに、モデルに関連するファイルがいくつか作成されているはずです。重要なのは「.mesh」という拡張子のファイルです。
メッシュをゲームに組み込む
テスト
GearCity を開き、カーデザイナーに入ります

車の種類を選択します。

次に、モデルを選択します

次に、車のベースにアクセサリーを追加してペイントしてみましょう。最初の画像はサブメッシュが1つ、2番目の画像はサブメッシュが2つある車です。

車のベースを選択した際にゲームがすぐにクラッシュしなかった場合は、カスタムモデルは正常にインポートされています。
トラブルシューティング
車のベースを選択した際にゲームがクラッシュする場合は、ID-10T エラーが表示されることがあります。その場合は、ゲームを再度起動し、今度は車に 710フルード(訳者注 シリコンオイルのこと。)を多めに補充してください。
冗談です。おそらく手順を忘れたのでしょうが、多くのメカニックやテクニカルサポートのオペレーターは私のつまらない冗談にうんざりしたでしょう。申し訳ありません。
To find out what went wrong find Logfile.log.
Now open it in a regular text editor like Notepad.

Now, push “ctrl+f” on your keyboard and search for “EXCEPTIONS”

There is a high chance you forgot to do an Animation. Go back Blender or Bforartist and create the key frame animation you forgot. If this doesn’t solve your problem create a new discussion on Steam Discussions. Eric is the creator/developer of GearCity and he will help you.